Problem
________
Amazon.com is a website/app many use in their daily lives as a source of delivery service and selling tool, but lacks features that make it an easy return experience for consumers.
Solution
________
Design a user interface that allows consumers to easily process returns with reduced friction and heightened customer experience. By focusing on customer experience, I aim to increase Prime Plus memberships; which allows users to have ‘on location’ pick up services for their purchase returns.
My Role
________
Research, UX, UI
Scope
________
80 hours
Overview
Overview
Overview

Amazon is an American multinational technology company with over 300 million users. Amazon offers Prime membership; a paid subscription service that is available in various countries. Services include same day, one-or two-day delivery of goods and streaming music, video, e-books, gaming and grocery shopping services. In April 2021, Amazon reported that Prime had more than 200 million subscribers worldwide.

Opportunity
Opportunity
Opportunity

Add a feature that will provide an easy to use and convenient method to process returns and increase user satisfaction and experience with a focus on Amazon’s current design patterns.

Research
Research
Research

Research Goals

The research will help how current users behave and react to returning experience when they have to go through the process on Amazon site. It will give a better perspective to elevate their experience.


Methodologies

1. Interview
Collect information about users returning experiences while they’re going through the process. The goal is to learn what’re their struggles, concerns, inconvenience, and how it impacts their everyday lives. 

2. Survey
It will help us to have a bigger picture to understand how the majority people behave on Amazon site or what their preferences are.

Competitive Analysis

To determine the best solution, I explored other online platforms that allow users to purchase various items. During post-pandemic, stores who offer both online and in-person retail shops gain more consumers as return and exchange were easier or not needed.


Takeaways
• Only Amazon offers retail store returns.
• Other brands seem to offer to have extended windows.
• 3/6 brands allow non-members to access almost everything.
• All of them provide better benefits for their members.

Opportunities
• As consumers will rely on in-store shopping options for ease, speed, and being communicative experience, we offer them to feel more convenient and efficient even when they shop on online.
• We will provide a “Prime-plus” membership which offers free pick-up for your return.
• We will add a user-friendly feature, so that users will feel ease and comfortable.

Affinity Mapping

• 6/6 users look for easier and convenient procedure for returning, just like when they receive deliveries.
• 6/6 users like to save time when they return items.
• 5/6 users have difficulties finding the QR code quickly.
• Users expect to have a better navigation for returning.

What Did We Learn?

We’ve leaned that users look for reductions of steps for returning to manage their time better. Spending extra time both on online and at local stores for returning affected to their free time. Users like to feel relaxed and enjoy online shopping when it comes to return, just like they do when they purchase them on online. For instance, visiting a store to return a small item can be annoying activity for a busy mom. A business man who travels a lot might have a tight schedule, and he could have difficulties making effort to visit in person.

After I analyzed the interviews and research, I had a better understanding of Amazon users. I found out their major pain points and focused on creating solutions in regards to returns. I rephrased these into a point of view (POV) statement and stated each of these as a “How Might We (HMW)? Question”.

Potential Problems

Users can’t enjoy family time and/or run other important errands due to visiting store(s) to return in person. 
Users might not feel happy about the brand when they have to invest extra time on returning while they’re not happy with the products they purchased.

HMW Question 1

- How might we help users to find the latest return items easily and quickly?

Features:
- The latest returning items will be shown on the homepage.
- Users can edit product names and it shows a picture of the item.

HMW Question 2

- How might we help users to save time for returning items?

Features:
- Members can schedule Amazon pick up for returning. - Add a sharable menu that links to Apple Wallet, emails, Google calendar, iMessage and so on.

Persona

The new features are geared towards people who look for convenience and positive experience in online shopping. They are professionals who have busy schedules. For examples, it can be a busy mom with kids who like to save her time, or a single person who wants to utilize his schedule for other activities vs. visiting local stores for returning.

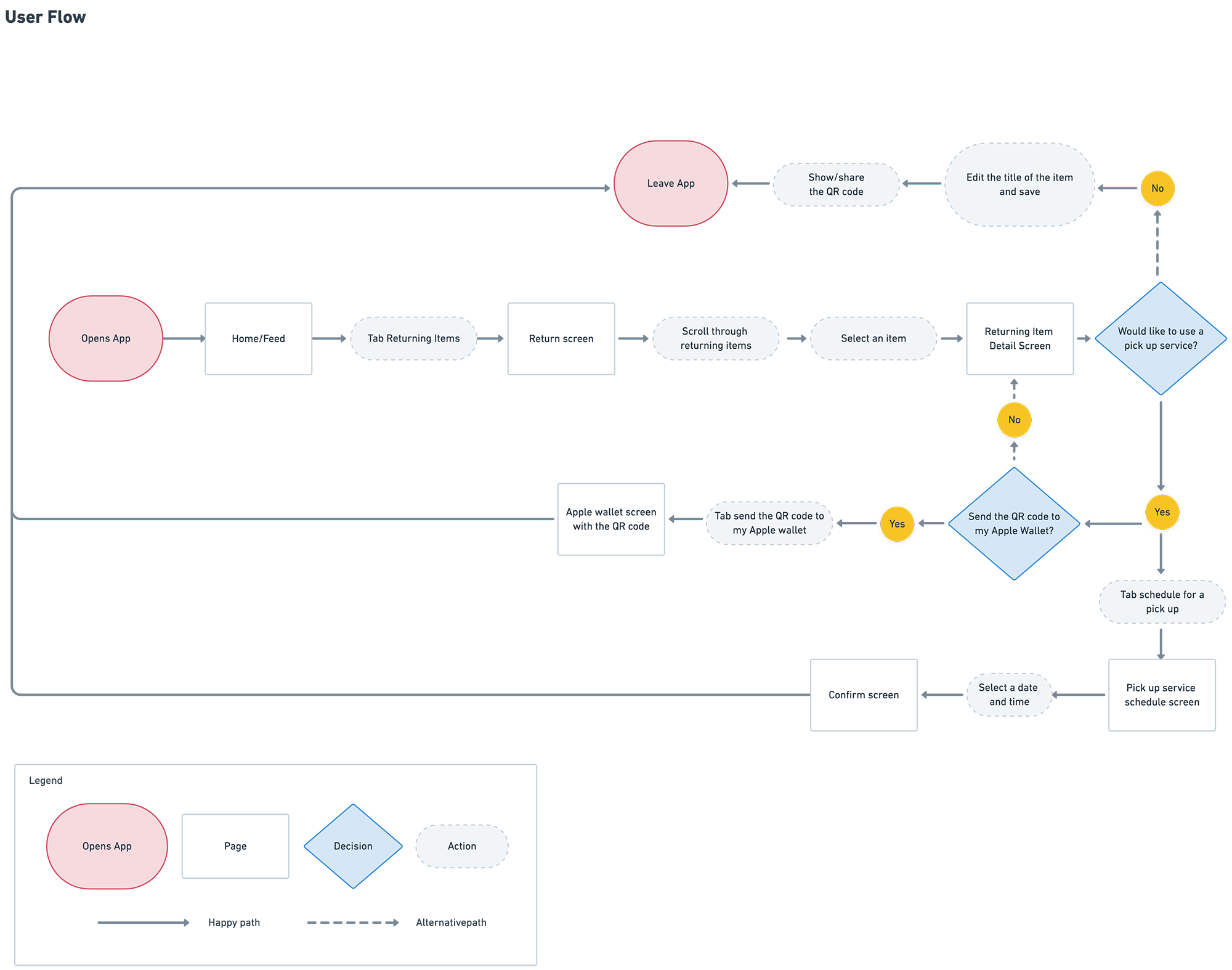
Flow Chart

These user and task flows will help hypothesizing that users would navigate through key screens and determine which wireframe to create.Task 1: Joining a CommunityTask 2: Finding a New RecipeTask 3: Sign Up.

Wireframes–Low Fidelity

These user flow and task flows will help hypothesizing that users would navigate through key screens and determine which wireframe to create.Task 1: Joining a CommunityTask 2: Finding a New RecipeTask 3: Sign Up

Wireframes–Mid Fidelity

These user flow and task flows will help hypothesizing that users would navigate through key screens and determine which wireframe to create.Task 1: Joining a CommunityTask 2: Finding a New RecipeTask 3: Sign Up

UI Design
UI Design
UI Design

UI Design

The UI design of the product will look fun, new, modern, yet feels trustworthy while users are enjoying scrolling through appetizing images. I’ve enjoyed every part of it. Especially, I think creating icons was the most fun part. It gives a lot of personality to the brand that elevates the look and feel to the audience.

Logo

Typography

Color Palette

Buttons

Components Library

Icons

Main Screens

The following are the main screens that can be accessed from the bottom
navigation bar.

Other Screens

Other screens show tasks that users will experience with new features.

Usability Testing

Testers completed three tasks: Task 1: Change Description 2: Share Return (QR) code 3: Amazon Pick-up.

01
01
01

9/10 users said, overall it was very easy and straight forward

02
02
02

3/10 testers mentioned that the new icons that's been added looked familiar and went well with the current design

03
03
03

2/10 people mentioned that they first clicked the profile icon on the homepage

04
04
04

There was a suggestion that it would be nice to have the back button at the top. However, it's not following the current navigation that Amazon is using

It was really easy and straightforward. Good job overall. The return items card was on the home page so it was easy to spot.

What did I learn?

This idea was resonating to users as all users responded that they wanted to have these features on Amazon site/app as soon as possible. I believe that focusing on intuitive users experiences will bring positive impact to the brand. Thus, it will bring more users to the website and downloads on the their phones.

Next Steps

To optimize and expand this feature, I would:

• Figure out the ways to introduce to users and receive feedbacks to make sure they're having positive experiences.

• Consider designing complementary features on other pages that can help the new feature.

• Monitor how its improving overall brand value.

Before & After

After testing the product on 8 participants, I addressed the solutions to improve the design based on users feedbacks.